関西大学 大学要覧2025


>> P.23

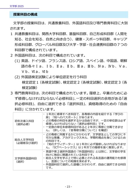
文学部2025授業科目の構成文学部の授業科目は、共通教養科目、外国語科目及び専門教育科目に大別されます。1共通教養科目は、関西大学科目群、基盤科目群、自己形成科目群(人間を知る、社会を知る、自然と向き合う)、健康・スポーツ科目群、キャリア形成科目群、グローバル科目群及び大学・学部・社会連携科目群の7つの科目群で構成されています。2外国語科目は、次の科目で構成されています。(1)英語、ドイツ語、フランス語、ロシア語、スペイン語、中国語、朝鮮語の各々Ⅰa、Ⅰb、Ⅱa、Ⅱb、Ⅲa、Ⅲb、Ⅳa、Ⅳb、Ⅴa、Ⅴb、Ⅵa、Ⅵb(2)外国語検定試験により単位認定を行う科目検定認定1(各検定試験)、検定認定2(各検定試験)、検定認定3(各検定試験)3専門教育科目は、次の科目で構成されています。履修上、卒業のために必ず修得しなければならない「必修科目」、一定の科目選択の余地がある「選択必修科目」、自由に選択できる「選択科目」、資格取得のための「自由科目」に分かれています。・1年次に修得すべき科目で、各専修の内容を紹介する「学びの扉」「知へのパスポート」があります。・どの専修の科目を選択するかは自由ですが、一定の単位数は必ず修得しなければならない「選択必修科目」です。・一定数の単位未修得科目があると2年次に専修に分属できません。(詳しくは、『Ⅲ専修分属について』を確認)・どの専修に所属するかにかかわらず、文学部生としての学びに不可欠な教養、アカデミックスキル、学際的視点を身につけるための科目です。・「知のナヴィゲーター」は1年次に必ず履修しなければなりません。「ICTベーシックス」は1年次での履修を強く推奨します。・英語や第2選択外国語の「外国語科目」とは別に、文学部の学生向けに独自に開講されている科目です。・総合人文学を学ぶ上で特に必要とされる各言語の運用能力を修得し、言語についての知識を深めます。・外国語科目で選択した語種にかかわらず、自由に選択できる科目初年次導入科目(選択必修)総合人文学科目(必履修及び選択)文学部外国語科目(選択)です。-23-


<< | < | > | >>